
在血液灌流治療中,灌流器的肝素化是保障治療安全的關鍵環節。但你是否想過,在普通肝素和低分子肝素之間,為何SOP只提出了普通肝素對于灌流器肝素化的用法,為何灌流器肝素化偏偏對普通肝素“情有獨鐘”,而低分子肝素卻難以擔此重任?這背后,藏著兩種藥物在作用機制、特性上的諸多差異。今天,我們就來揭開這個專業問題的面紗,看看普通肝素究竟憑借什么成為灌流器肝素化的“不二之選”。

普通肝素VS低分子肝素
一、先搞懂:灌流器為什么需要“肝素化”
灌流器的核心是內部填充的吸附材料,這些材料表面會與血液中的凝血因子、血小板發生接觸,一旦激活凝血系統,就可能導致灌流器內血栓形成,不僅堵塞管路、降低治療效率,還可能引發嚴重并發癥。為了避免這種情況的發生,在血液灌流治療前,需要先對灌流器進行肝素化處理。
所謂“肝素化”,就是讓肝素與灌流器的吸附顆粒結合,在其表面形成一層穩定的“抗凝保護層”
1.從作用機制看,肝素是一種帶大量負電荷的黏多糖,通過靜態(預先浸泡)或動態(循環沖洗)方式,能牢牢吸附在灌流器材料表面,形成抗凝屏障;
2.從抗凝原理看,肝素的核心功能是增強抗凝血酶Ⅲ(AT-Ⅲ)的活性:AT-Ⅲ原本是血漿中抑制凝血因子的“天然衛士”,而肝素能通過改變AT-Ⅲ的構象,讓它更快、更高效地“鎖定”并滅活凝血因子(如Ⅱa、Xa等),從而阻斷凝血級聯反應。
簡單說,肝素化的目標是 “雙重防護”:既在吸附表面形成“抗凝屏障”,又通過增強AT-Ⅲ活性發揮“抗凝作用”,雙管齊下防止血液在灌流器內凝固。
二、普通肝素與低分子肝素:抗凝能力“各有側重”
雖然都屬于肝素類藥物,但普通肝素和低分子肝素的“本領”差異顯著。
普通肝素:全面抗凝
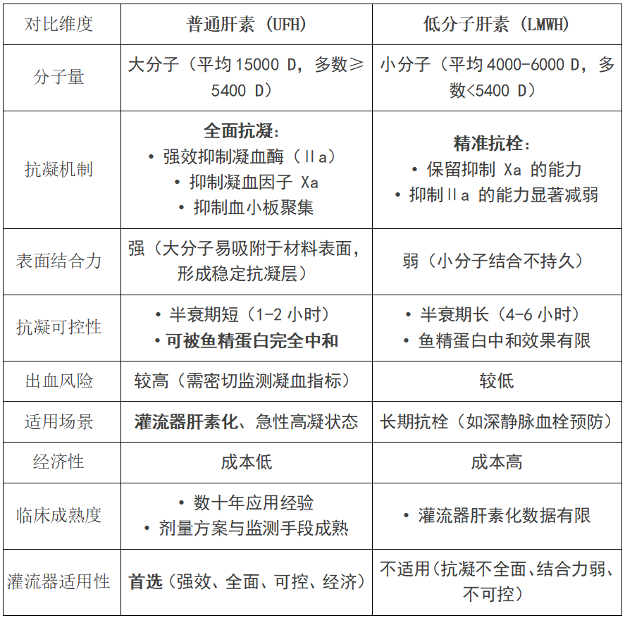
普通肝素是分子量較大的“長鏈條”(平均分子量約15000 D,大部分≥5400 D),這種結構讓它能同時完成兩項核心任務:
1.抑制凝血酶(Ⅱa):直接阻斷纖維蛋白原轉化為纖維蛋白,從根源上阻止血栓形成;
2.抑制凝血因子 Xa:切斷凝血級聯反應的中間環節,減少凝血酶的生成。
此外,它還能抑制血小板聚集,并促進血管內皮細胞釋放抗凝物質(如組織因子通道抑制劑TFPI),抗凝作用全面且強效。
低分子肝素:精準抗栓
低分子肝素是普通肝素經過降解后的“短鏈條”(平均分子量4000-6000 D,大部分<5400D),由于鏈條過短,它的能力變得“偏科”:
1.對凝血因子Xa的抑制作用保留(抗血栓能力較強);
2.對凝血酶(Ⅱa)的抑制能力大幅減弱(抗凝效果打折扣)
同時,低分子肝素對血小板的影響較小,出血風險更低,半衰期更長(約4-6小時),生物利用度高,臨床中更適合長期抗栓治療(如預防深靜脈血栓)。
三、灌流器肝素化為何“非普通肝素不可”?
灌流器的工作環境對抗凝的要求極為特殊,灌流器內的吸附材料與血液接觸面積大,會快速激活血小板和凝血因子,一旦抗凝不足,血栓形成的風險極高。這種場景下,普通肝素的優勢就凸顯出來了:
1.抗凝能力更“全面”
灌流器內的凝血反應是 “全鏈條激活”,既需要抑制Xa因子阻斷凝血啟動,更需要強效抑制凝血酶(Ⅱa)阻止血栓形成。普通肝素能同時覆蓋這兩個環節,而低分子肝素對Ⅱa的弱抑制作用,難以應對灌流器內的“強凝血壓力”。
2.作用“靈活可控”
血液灌流中,患者的凝血狀態可能隨時變化(如出血傾向、血栓風險),普通肝素半衰期短,且能被魚精蛋白快速中和,一旦出現異常可及時調整或逆轉,安全性更有保障。而低分子肝素半衰期長,且魚精蛋白無法完全中和其作用,調整空間更小。
3.適配“肝素化”的物理要求
灌流器肝素化需要肝素與吸附材料表面穩定結合,形成持續的抗凝層。普通肝素分子量較大、負電荷密度更高,與材料的結合力更強,能更穩定地發揮“表面抗凝”作用;低分子肝素因分子量小,結合力較弱,難以形成持久的保護層。
4.經濟成本更具優勢
從臨床經濟學角度看,普通肝素的性價比顯著高于低分子肝素。對于需要頻繁進行血液灌流的患者(如重癥中毒、尿毒癥等),長期使用普通肝素能大幅降低治療費用,減輕患者經濟負擔。
5.臨床實踐更“成熟”
普通肝素在血液凈化領域應用數十年,劑量方案(如首劑、維持量)、監測手段(如 ACT活化凝血時間)已非常成熟,能精準匹配灌流器的抗凝需求;而低分子肝素在灌流器肝素化中的數據有限,難以保證效果穩定。
四、總結:適合的才是最好的
低分子肝素在出血風險、長期抗栓等方面的優勢毋庸置疑,但灌流器肝素化的核心需求是 “強效、全面、可控的抗凝”—既要抑制凝血啟動,更要阻斷血栓形成,還要能靈活調整。
普通肝素雖然存在出血風險較高、需密切監測等特點,但其全面的抗凝能力、與灌流器材料的適配性、成熟的臨床方案,以更經濟的成本,完美契合了灌流器肝素化的“剛需”。這也正是它成為灌流器“標配”的核心原因。
專業的選擇,從來不是“誰更好”,而是“誰更合適”。普通肝素與灌流器的“綁定”,正是臨床需求、藥物特性與經濟成本精準匹配的最佳例證。
END

參考資料:
·《成人新型冠狀病毒感染的急診早期抗凝專家共識》
·《低分子肝素的藥理與臨床應用》《中國藥師》2007-04-05趙丹 王曉紅
·《低分子肝素藥理學機制及適應證研究進展》《藥學研究》 2015-07-15劉晉仙 李瑋濤 張在忠 李榮 陳少鵬
·《血液凈化操作規程》(2021版)
·《兩種預沖方法在血液透析聯合血液灌流中的臨床應用效果》《河北醫藥》 2017-04-26王媛媛 付航宇
·《2021中國靜脈血栓栓塞癥防治抗凝藥物的選用與藥學監護指南》發布日期:2021-11-30制定者:中國藥學相關專家小組(統稱)
版權聲明:本文由“雪凈血液灌流器”負責整理或約稿。如需轉載,請聯系market@kangbei.cn。未經授權的轉載是侵權行為,版權方保留追究法律責任的權利。

微信號丨雪凈血液灌流器
網址丨www.bxwdg.cn
Copyright ? 2023 淄博康貝醫療器械有限公司 All Righted Reserved.魯ICP備2022028057號-1
